Instrumenten
Account
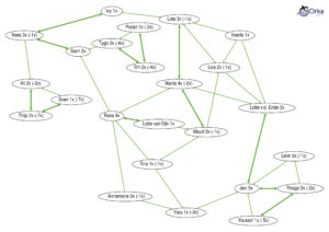
Je maakt een account aan, waarna je direct een sociomatrix en/ of sociogram kunt afnemen.
- De leerlingen vullen tegelijkertijd in met een groepscode.
- Kies maximaal 3 klasgenoten.
- ‘Omgang’, ‘spelen’, ‘samenwerken’ en ‘open vraag’ beschikbaar.
- Keuze uit positieve en negatieve vraag.
- Sociomatrix € 2,99
- Invloed sociogram € 5,99
- Sociogram € 7,99
Gratis sociomatrix
Je kunt direct een sociomatrix en/ of sociogram afnemen zonder een account aan te maken.
- De leerlingen vullen na elkaar in op één computer.
- Kies maximaal 2 klasgenoten.
- Alleen ‘samenwerken’ beschikbaar.
- Alleen positieve vraag mogelijk.
- Sociomatrix is gratis.
Voor scholen
Schoolabonnement
Orka training heeft het schoolabonnement ontwikkeld, zodat je onbeperkt voor alle groepen een sociomatrix en sociogram kunt afnemen.
- Eén account voor alle groepen, waar alle afnames worden bewaard.
- Onbeperkte afnames voor alle groepen.

